Course Studies



CIS 225: Intro to Graphic Design


Course Description

Graphic design, its history, imaging and the elements and principles of digital design in visual communication. An introduction to computer graphic design production tools and processes in visual illustration.

What I learned

I got a lot out of this class. We used InDesign to create everything, and the focus was on Swiss Design. The teacher would have us make multiple variations of each project, and that really helped me wrap my head around how great it is working on a computer. In previous hobby art projects, I had often not finished them because of a fear of ruining what I worked so hard on. With digital projects, you just create a new file if you want to change it, while saving the original that you want to go back to.

In this class I also learned how much effort and thought goes into making something be simple. Many of my projects started out with what I thought was bare-bones, but on revision I was always able to strip out more and more.

Something I was surprised to learn was how much visual arts' interpretations can vary from one person to the next. When I made the first version of my project with the car in it, I was trying to convey that my old car was a piece of junk and that I was going towards a better future without it. Well, when it came time to share, many people thought my design meant that my current life was a wreck. By changing the placement of the text and using some color for emphasis, I was able to get the reaction I was going for. This is very important for UI/UX, and I'm glad I learned to be aware of it early on in my studies.

Syllabus


CIS 115: Intro to Programming


Course Description

An introductory course in programming using VB.NET. No previous programming experience is expected. Topics include designing, creating and debugging interactive, event-driven programs with a graphical user interface and developing problem solving skills.

What I learned

I learned some of the basics of programming in this class. While the syntax of the languages you might use to apply this knowledge are all different, the concept is the same. In this class I built a calculator that would tell you how much paint you needed to paint a room, a guessing game that used randomly generated numbers and gave the user hints as to which way to go, and a hangman game.

Syllabus


CIS 141: Intro to Web Development


Course Description

A foundational course intended to familiarize students with the history, organization, technologies, development cycles, and ethical standards of Web development.

What I learned

I learned the basics of Web Development in this class, with a focus on organizing projects, communicating with stakeholders, and code validation services. The importance of planning was taught, and after building a few sites I see how messy things can get without proper planning.

The two major projects were the Site Specification Document and the Statement of Work. I have referred to those many times, and use them for templates for other projects.

Site Specification Document

Statement of Work

Syllabus


CIS 233: Systems Analysis and Design


Course Description

A practical approach to real world systems analysis and design. Includes the systems development life cycle, structured methodologies and project planning. A case study project is analyzed, requirements are written and a systems design specification document is prepared.

What I learned

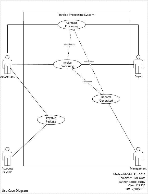
This was an intense class, there were big projects with a lot of moving pieces. One of the most important things I learned in this class was how to work on a team. At the beginning of the quarter the teams were instructed to make a contract. Having this contract truly provided an understanding in how we would all work with eachother.

Although the class's title sounds as if it would be about technology, the class was actually more like project management. As a team, we had to figure out if a new system was feasible for a business- financially and otherwise. We went from the interview stage, all the way through to presenting our findings and suggesting how the company should take their next steps. Throughout the quarter we created many diagrams such as the Functional Decomposition Diagram, and the Context Data Flow Diagram. We also worked with very popular and important formulas like Return on Investment and Net Present Value. All of the assignments throughout the quarter culminated into the presentation and a large report.

Team Contract

Final Project

Syllabus


CIS 242: JavaScript


Course Description

Students will explore the topics of embedding, inline and external scripts, functions, form validation, loops, conditional statements, strings, numbers, DHTML, and an introduction to JavaScript Frameworks. Students build multi-page Web sites using these technologies.

What I learned

I learned a lot in this class. JavaScript is what makes web pages do stuff. It was very exciting to take my knowledge from static information only, to sites that could send information and perform automated duties. I discovered how to put together what I had learned in other classes, and to combine it into an informational and functional site. It was really great to see how all the different courses work with eachother.

The final project in this class was to build an online ordering system for a ficticious company. It starts with an ordering page, goes to collect the buyer's information, and then gives them a summary of their order with a timer to let them know when they should get their order. We used cookies to keep track of the customers' choices throughout the ordering process.

Syllabus


CIS 243: PHP


Course Description

Topics include server-side scripting for Web pages using PHP. Students will learn fundamentals of PHP scripting including functions, logical structure, and database connectivity used in creating websites.

What I learned

The final project in this class was to make an online ordering system for a ficticious company using PHP. We were allowed to build on top of our final JavaScript project, so I did. On the front end the projects look very similar, however, what's happening in the back end is much more powerful. When a customer makes an order they are actually sending their information to a database. I also created a login for management. I wrote it so that you have to be signed in with a password to be able to view these pages. From this part of the site, managers and employees can see which orders need to be completed, and then they update it when they have finished the order. Once the employee clicks "complete" the order will move into the closed orders section, and, based on the fact that they are signed in, will show that they were the one to complete the order. The database stores all this information too, it's not just in cookies.

Syllabus


CIS 244: Joomla! and SEO


Course Description

Students will learn to work with open-source content management systems (CMSs) and search engine optimization (SEO). Topics include Joomla!, installation of Joomla!, creating and updating content, and SEO concepts and techniques. Students will apply these topics while building multi-page websites.

What I learned

I learned so much in this class! Knowing SEO and how to work with a CMS are both hugely important in the Web Dev field, and I got to learn both in this class. SEO algorithms change often, so we did not focus too much on this subject, but we were introduced to it and made aware of different aspects of it, tools for it, and how to research it.

Our big project in this class was to create a live site using Joomla. I chose to build one for an ecommerce business. I learned how to use contact forms, categorize products, start a shopping cart, add plugins, place widgets, use a CMS theme, and replicate theme pages. This was one of my favorite classes. Since taking it, I have been able to build websites for 2 companies using a CMS.

Syllabus


CIS 245: CSS


Course Description

Students will learn the details required to combine CSS (Cascading Style Sheets) with HTML, XHTML, or XML to create rich, powerful websites. Topics include: selectors, cascade and inheritance, text and font manipulation, layout, and positioning.

What I learned

CSS was a very exciting class to take, it combined my love of creativity and problem solving. I learned how powerful the cascade is, I could make every paragraph look the same and only have to do it once; by contrast, I could isolate one paragraph by using something like p:nth-child(2) and make it different from the others. The most employable thing I learned in this class is how to make a site mobile responsive. It's not even a point that needs to be argued anymore, you have to have sites that work on mobile; I would dare to say that it's more important than desktop styling.

Syllabus


CIS 250: Database Theory & Design


Course Description

Designed to recognize data as a business resource. Database models are discussed from both a developer's and a user's viewpoint. Topics include: Conceptual and logical models, and data normalization through case studies.

What I learned

I learned a great deal in this class. I was introduced to SQL and got to play around a little bit in this program. Many of the assignments were focused on diagrams; this really emphasized how important it is to plan out a database, and how powerful relational databases are. Another assignment was to create a tutorial on how to import a spreadsheet into SQL using the Import Wizard. By teaching it, I felt that I had a better understanding than when I started.

I went into this class thinking that databases were just spreadsheets attached to a website, now I see that they are very different, and much better, than that. The quarter mostly revolved around creating a database for a ficticious company called Pooch Parlor. We were given business rules and a data dictionary to work with. This gave me a similar experience to working with a real company.

Import Wizard Tutorial

Data Dictionary

Syllabus


CIS 241: Web Developer 1


Course Description

Website development using HTML5, approached from a source code perspective. Covers tags, forms, linked objects, CSS3, frames, tables, and introduction to the use of scripting. Students build multi-page websites.

What I learned

I learned the basics of Web Development in this class. This was a very important course as all of the other courses depend on knowledge from it. I was introduced to HTML5, a little bit of CSS3, and was taught how to validate my code using W3C's Markup Validation Service. This was the first class that I was able to make a multi-page website in, which was the final project. The project was to make a personal site and it required home, resume, guest book, interests, and reflections pages. It was very exciting to put together this project, it gave me a great challenge and plenty of learning opportunities.

Syllabus